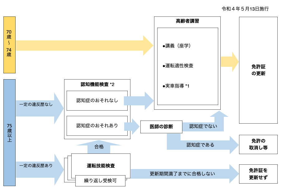
高齢者講習・認知機能検査・運転技能検査
運転免許証の更新期間満了日(誕生日の1か月後の日)の年齢が70歳以上の方は更新にあたり、下図の講習及び検査を受けていただく必要があります。
約190日前にお知らせはがきが届きますので、お早めにお申し込みください。

*1 運転技能検査の対象の方及び、保有免許が原付・二輪・小特・大特のみの方は実車指導はありません。
*2 認知症に関する医師の診断書を提出することで認知機能検査に代えることが出来ます。
<サポートカー限定免許の制度が設けられました>
日常生活において自主返納が難しい高齢者等にとっての選択肢として、本人の申請により、衝突被害軽減ブレーキやペダル踏み間違い時加速抑制装置等の機能が備えられたサポートカーのみ運転できる条件を免許に付すことが可能になりました。